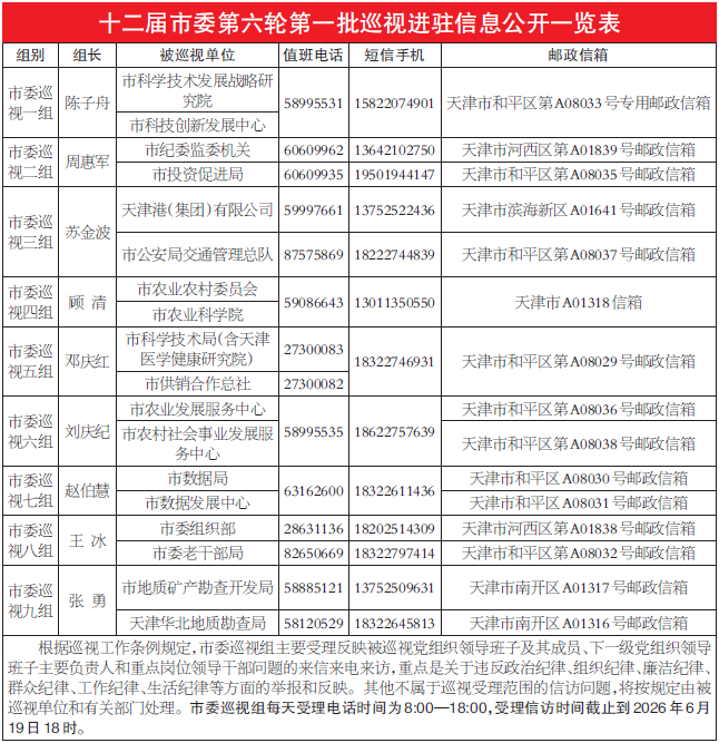
本报讯(记者 徐丽)根据市委部署,截至4月21日,十二届市委第六轮第一批巡视的9个市委巡视组已完成进驻,将对17个市级党政机关、市管事业单位党组织开展常规巡视,并对天津港(集团)有限公司党委和市公安局交通管理总队(交通管理局)党委开展巡视“回头看”,现场巡视时间2个月。
市委各巡视组组长在巡视进驻动员会上指出,对19个单位党组织开展巡视和“回头看”,充分体现了市委的高度重视和关心爱护,是服务保障“十五五”开局起步、推动中央巡视和三个专项检查反馈意见整改落实、纵深推进全面从严治党的重要举措。市委巡视组将深入学习贯彻习近平总书记关于巡视工作的重要论述,全面贯彻全国巡视工作会议精神,坚守政治巡视定位,旗帜鲜明把“两个维护”作为根本任务,坚持围绕中心、服务大局,坚持实事求是、依规依纪依法,精准有效开展政治监督。要将落实习近平总书记视察天津重要讲话精神和对天津工作一系列重要指示要求情况作为巡视监督重中之重,紧盯政绩观这个根本性问题,重点检查履行职责使命、推动高质量发展、统筹发展和安全情况,推进全面从严治党、落实新时代党的组织路线情况,落实中央巡视和市委巡视整改要求情况,着力查找政治偏差,推动解决突出问题,为全面建设社会主义现代化大都市、奋力谱写中国式现代化天津篇章提供坚强保障。
被巡视党组织主要负责同志表示,将深入学习贯彻习近平总书记关于党的自我革命的重要思想和关于巡视工作的重要论述,切实提高政治站位,主动配合巡视工作,坚持同题共答,确保巡视取得扎实成效。要把接受巡视监督与开展树立和践行正确政绩观学习教育相结合,与中央巡视反馈意见整改落实相结合,以巡视为契机更好履行职责使命,持续推动高质量发展,更加深刻领悟“两个确立”的决定性意义,坚决做到“两个维护”。
本批巡视,将同步开展选人用人和机构编制纪律、落实意识形态工作责任制、巡察工作专项检查。
十二届市委第六轮第一批巡视进驻信息向社会公布。
